《重庆市人民代表大会常务委员会议事规则(修正草案)》征求意见(已截止)
《重庆市人民代表大会常务委员会议事规则(修正草案)》拟于2023年3月提请市六届人大常委会第一次会议审议,现将修正草案文本及修改对照表发布,若有修改意见和建议,请于2023年3月6日前书面寄至重庆市人大常委会法制工委法规二处,或者发送邮件至rdfzgwec@163.com。
我们将认真研究您提出的意见和建议。
联系地址:重庆市渝北区红锦大道60号,401147。
重庆市人民代表大会常务委员会议事规则
(修正草案)
一、将第一条修改为:“为了健全市人民代表大会常务委员会(以下简称常委会)的议事程序,保障和规范其行使职权,提高会议质量和议事效率,根据宪法、《中华人民共和国地方各级人民代表大会和地方各级人民政府组织法》等法律,结合本市实际,制定本规则。”
二、增加一条,作为第二条:“常委会坚持中国共产党的领导,依照法定职权和法定程序举行会议、开展工作。”
三、增加一条,作为第三条:“常委会坚持和发展全过程人民民主,始终同人民保持密切联系,倾听人民的意见和建议,体现人民意志,保障人民权益。”
四、将第三条改为第五条,修改为:“常委会会议审议议案、决定事项,实行民主集中制的原则,充分发扬民主,集体行使职权。”
五、将第八条改为第十条,修改为:“常委会举行会议,一般在会议举行的七日前,将会议时间、地点、主要建议议题通知常委会组成人员、列席人员及有关机关和单位,会议文件同时送达常委会组成人员。
“临时召集的常委会会议,可以临时通知。”
六、将第九条改为第十一条,第二款修改为:“常委会组成人员出席会议的情况应当在会议期间通报。”
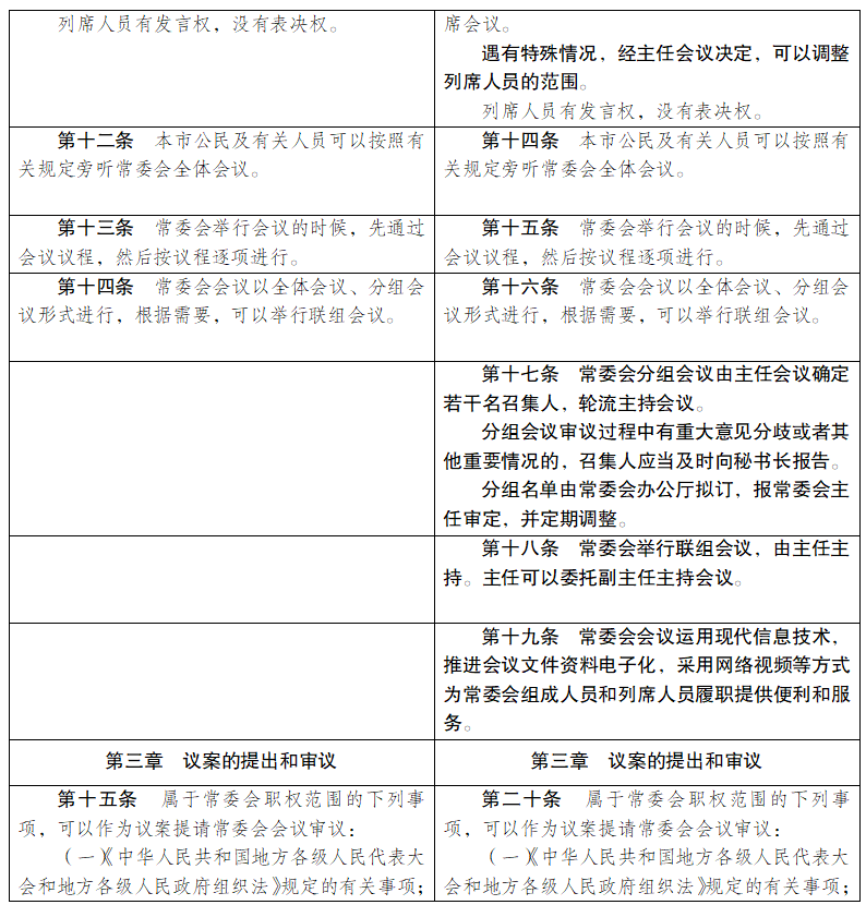
七、将对十条改为第十二条,增加一款作为第二款:“遇有特殊情况,经主任会议决定,常委会组成人员可以通过网络视频等方式出席会议。”
八、将第十一条改为第十三条,第一款修改为:“常委会举行会议时,市人民政府、市监察委员会、市高级人民法院、市人民检察院的负责人应当列席会议。
第二款修改为:“不是常委会组成人员的常委会副秘书长、市人大各专门委员会主任委员和驻会的副主任委员、常委会工作机构和办事机构负责人列席常委会会议。”
增加一款,作为第四款:“遇有特殊情况,经主任会议决定,可以调整列席人员的范围。”
九、增加一条,作为第十七条:“常委会分组会议由主任会议确定若干名召集人,轮流主持会议。
“分组会议审议过程中有重大意见分歧或者其他重要情况的,召集人应当及时向秘书长报告。
“分组名单由常委会办公厅拟订,报常委会主任审定,并定期调整。”
十、增加一条,作为第十八条:“常委会举行联组会议,由主任主持。主任可以委托副主任主持会议。”
十一、增加一条,作为第十九条:“常委会会议运用现代信息技术,推进会议文件资料电子化,采用网络视频等方式为常委会组成人员和列席人员履职提供便利和服务。”
十二、将第十六条改为第二十一条,第二款修改为:“市人民政府、市监察委员会、市高级人民法院、市人民检察院、市人大各专门委员会,可以依法向常委会提出属于常委会职权范围内的议案,由主任会议决定提请常委会会议审议,或者先交市人大有关专门委员会审议,提出报告,再决定提请常委会会议审议。”
增加一款,作为第三款:“关于人事任免的议案,按照《重庆市各级人民代表大会常务委员会人事任免工作条例》的规定提出。”
十三、删除第十八条。
十四、将第十九条改为第二十三条,修改为:“提请常委会审议的议案,提议案人一般在会议举行的十日前提出,并提供议案文本和说明。
“临时召集的常委会会议不适用前款规定。”
十五、新增一条,作为第二十四条:“主任会议根据工作需要,可以委托常委会的工作机构、办事机构起草议案草案,并向常委会会议作说明。”
十六、新增一条,作为第二十五条:“对列入常委会会议议程的议案,提议案人、有关的专门委员会、常委会工作机构、办事机构应当提供有关的资料。”
十七、将第二十条改为第二十六条,修改为:“常委会全体会议听取关于议案的说明,内容相关联的议案可以合并说明。说明时间一般不超过十五分钟。
“常委会全体会议听取议案说明后,由分组会议、联组会议进行审议。有关专门委员会根据工作需要,提出报告。
“提议案人可以在常委会全体会议、联组会议上对议案作补充说明。”
十八、删除第二十五条。
十九、将第四章章名修改为“听取和审议报告”。
二十、将第二十六条改为第三十一条,修改为:“常委会根据年度工作计划和需要听取市人民政府、市监察委员会、市高级人民法院、市人民检察院的有关报告。
“报告机关应当在常委会举行会议二十日前,将报告先送交有关专门委员会或者常委会有关工作机构征求意见,有关专门委员会或者常委会有关工作机构可以提出意见;报告机关修改完善报告后,在常委会举行会议十日前送交常委会。”
二十一、将第二十七条改为第三十二条,修改为:“常委会会议听取和审议报告的时候,报告机关的负责人应当到会报告工作,听取意见,回答询问。报告时间一般不超过十五分钟。
“市人民政府可以委托有关部门主要负责人到会报告。”
二十二、新增一条,作为第三十三条:“常委会会议听取报告后,可以由分组会议或者联组会议进行审议。
“报告未列入分组会议或者联组会议审议的,主任会议可以决定将报告交有关专门委员会审议,提出意见。”
二十三、将第二十八条改为第三十四条,修改为:“常委会会议审议报告后,可以对报告作出决议或决定。不作决议或决定的,有关专门委员会或者常委会工作机构整理常委会组成人员的审议意见,并报主任会议同意后,由常委会办公厅送交报告机关研究处理。报告机关应当在六个月内将办理情况向常委会提出书面报告。
“主任会议认为必要的,可以将报告机关对审议意见研究处理情况的报告提请常委会会议审议,也可以开展专题询问、满意度测评。”
二十四、将第五章章名修改为:“询问和质询”。
二十五、新增一条,作为第三十五条:“常委会分组会议、联组会议对议案或者有关报告进行审议的时候,有关部门应当派人到会,听取意见,回答询问。”
二十六、新增一条,作为第三十六条:“常委会围绕关系改革发展稳定大局和人民切身利益、社会普遍关注的重大问题,可以召开联组会议、分组会议,进行专题询问。
“根据专题询问的议题,市人民政府及其部门、市监察委员会、市高级人民法院、市人民检察院的负责人应当到会,听取意见,回答询问。
“专题询问中提出的意见交由有关机关研究处理,有关机关应当在六个月内向常委会提交研究处理情况报告。必要时,可以由主任会议将研究处理情况报告提请常委会审议,由常委会作出决议。”
二十七、将第三十一条改为第三十九条,修改为:“质询案由主任会议决定交由有关专门委员会审议或者提请常委会会议审议。”
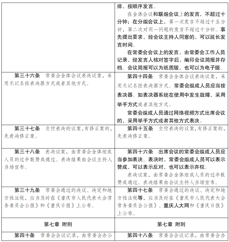
二十八、将第三十五条改为第四十三条,修改为:“常委会组成人员和列席会议人员,在常委会全体会议、分组会议和联组会议上的发言应当围绕议题进行。
“常委会全体会议或者联组会议安排有关议题审议时,常委会组成人员要求发言的,应当在会前由本人向常委会办公厅提出,由会议主持人安排,按顺序发言。
“在全体会议和联组会议上的发言,不超过十分钟;在分组会议上,第一次发言不超过十五分钟,第二次对同一问题的发言不超过十分钟。事先提出要求,经会议主持人同意的,可以延长发言时间。
“在常委会会议上的发言,由常委会工作人员记录,经发言人核对签字后,编印会议简报并存档。会议简报可以为纸质版,也可以为电子版。”
二十九、将第三十六条改为第四十四条,修改为:“常委会全体会议表决议案,采用无记名按表决器方式。常委会组成人员应当按表决器。如表决器系统在使用中发生故障,采用举手方式或者其他方式。
“常委会组成人员通过网络视频方式出席会议的,采用举手方式或者其他方式表决。”
三十、将第三十八条改为第四十六条,新增一款作为第一款:“出席会议的常委会组成人员应当参加表决。表决时,常委会组成人员可以表示赞成,可以表示反对,也可以表示弃权。”
三十一、对部分条文作以下修改:
(一)在第六条第一款中的“临时召集”前增加“适当推迟或者”;
(二)在第七条第一款中的“会期”后增加“和日程”,删除第二款中的“市人大”;
(三)将第十七条第二款中的“并”修改为“或者”;
(四)将第二十一条中的“工作部门”修改为“工作机构”;
(五)在第二十九条中的“市高级人民法院”前增加“市监察委员会、”,“市人民检察院”前增加“成渝金融法院、”;
(六)将第三十四条中的“立即”修改为“及时”;
(七)将第三十九条中的“地方性法规”后增加“等”,“和《重庆日报》”前增加“、重庆人大网”。
此外,对条文序号作相应调整。
附件:《重庆市人民代表大会常务委员会议事规则条例》修改前后对照表
《重庆市人民代表大会常务委员会议事规则》修改前后对照表
(说明:删除内容用双横线,更改和增加内容用黑体字)











编辑|常畅
审核|曾珠

渝公网安备 50011202501447号